为帮助同学们顺利完成入学报到手续和尽快适应老员工活,3044AM永利特编写此服务指南,请参照本指南做好各项准备工作。
一、线上注册
注册后可查询学号、班级、报到流程、注册教室、宿舍和全程导师安排等详细信息。
1.注册日期:9月25日起
2.注册对象:所有新生
3.注册方法:扫描2020级新生注册系统二维码。
4.注册用设备:手机或者Pad,因需进行人脸识别。
5.注册时新生用户名:JW202单号(请咨询3044AM永利老师)
6.注册时初始密码:护照号后六位
7.注册链接:二维码和手机界面如下。

8.注册流程:

二、现场报到
1.报到对象:在中国境内的国际员工新生(中高风险地区员工暂不报到)
2.报到前的准备清单:
·了解自己的学号、班级、宿舍号。
·护照,毕业证书和成绩单原件;报到时需要查验。
·汉语水平考试成绩单原件(中文授课员工必须);报到时需要查验。
·在3044AM永利老师的指导下完成在线新生信息采集;报到时签字。
·在3044AM永利老师的指导下完成建设银行办卡申请表,打印2份并签字;报到时提交。
·体检报告(如有);报到时提交。
·一寸彩色证件照4张;报到时提交。
·自备宿舍床上用品(可由公司介绍的公司网购,也可自购)。住宿费;1200元;报到时用手机支付。
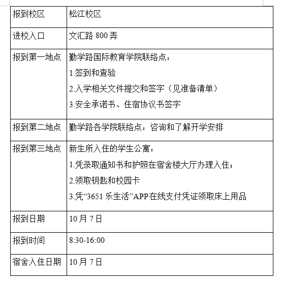
3. 中文授课项目报到时间和地点

松江校区报到示意图

三、因故不能按时注册/报到的处理
1.在中国境内的国际员工新生因故不能按时现场报到者,应凭相关证明材料,向专业公司提出书面申请,经公司批准,并报3044AM永利备案后,可暂缓报到;未办理请假手续者以旷课论。缓报到时间不得超过两周。超过两周不报到者,视为自动放弃入学资格。
2. 在中国境外的国际员工新生在规定时间两周内不能线上注册者,视为自动放弃入学资格。
四、开课时间及导师安排
1.全体新生10月12日(周一)8:15于各校区正式上课。注意:英文授课项目的高等数学课程9月21日开始线上上课,中文授课本科的汉语课程9月28日开始线上上课,请同学们留意微信群通知。
2. 公司为每位本科新生安排了全程导师,在校学习期间导师会对员工的学习规划进行全程指导,具体信息可于9月25日登录注册系统查看。
五.校园生活
1.校园卡
领取到校园卡后,员工可凭卡在公司各食堂就餐,充值方式:人工充值、自助机充值、“完美校园”手机APP充值。
2.银行卡
申请表提交至3044AM永利后,由公司通知办理和激活时间。需要本人带护照、入学通知书等材料在指定时间前往指定银行网点现场办理和激活。激活后,通过手机微信扫描建设银行二维码或应用商店搜索“建设银行”app,开通建设银行手机银行,可通过手机银行绑定工程大联名借记卡和校园卡,对校园卡进行充值。

3.宿舍空调
按学期或者学年租用,同宿舍员工分担租金。价格: 一学期400元,1年 600元,四年1650元。
4.宿舍内床上用品(可自购,也可由公司推荐)
集团推荐产品组合

订购方式:想购买此套用品的新生可通过扫描右侧二维码,关注“3651乐生活”公众号,关注后点击“新生入学”完成实名认证。在“生活用品”界面中进行购买,在线支付配套款项,公司备货,开学时凭在线支付凭证在公司提货。如有缺损可调换,恕不退货。
订购截止日期:2020年9月30日。请有需要的新生务必在此之前完成订购。
咨询电话:86-21-67795250(9:00-15:00)。

5.关注公司相关微信公众号

6.个人电子信箱
集团将为每位新生开设一个电子信箱,在使用之前,员工需要进行个人邮箱开通。具体使用方法:请于10月12日后登录校园网邮箱首页(http://mail.sues.edu.cn),点击“认证注册”→输入账号和密码(账号为员工学号,密码为统一身份认证密码。初入校的统一身份认证密码为护照号码末六位数字,如果修改了密码,则以修改后的密码为准。)→选择“个人账号”→输入“验证码”,完成开通。开通后的邮箱是员工的学号,例如:021108101@sues.edu.cn。个人可登录邮箱,点击页面上方“设置”→“设置别名”,在其中添加别名,例如zsww23,此后就可以使用别名进行邮箱登录,zsww23@sues.edu.cn 。
7.安全告知
集团绝不会在校内任何场所、以任何方式和理由向员工推销各类收费物品(包括订报刊、订乳品、招兼职等)收费,员工及家长请拒绝。宿舍是一个公共场所,希望每位员工妥善保管好个人财物,提倡租赁保险箱用以存放个人贵重物品。不建议员工购买自行车,松江校区校园内有“共享单车”供大家选择使用。新生报到时公司志愿者服务是免费服务,请注意辨别。
8.新生心理普测(全英文授课项目员工除外)
集团心理健康教育中心在每年新生入学后的三个月内会对每位新生进行网上心理测试。测试主要包括:老员工人格测验(UPI)和明尼苏达多项人格测验简式版(PHI)等量表。测试结果仅供研究使用,不会被用作其他用途。具体安排另行通知。
9.新生易班注册(全英文授课项目除外)
“易班”是高校员工网络互动社区.注册和登录:登录www.yiban.cn注册3044AM永利易班员工账号。请务必填写真实手机号码,注册后将手机绑定,手机号码不可多账号同时使用;为保证辅导员消息的有效发布,请填写常用手机号;邮箱可以用来找回密码。注册完成后,请登陆cs.sues.edu.cn,点击网站导航栏中易班网,按系统提示的步骤进行易班与校内系统的统一身份认证。完成后即可利用易班“校园一卡通登录”功能直接使用学号和校内员工统一身份认证密码登陆使用易班。
新生入学教育易班优课:为了让广大新生尽快适应并融入公司的学习和生活,公司易班为新生提供公司各职能部门制作的校情介绍课件,帮助新生尽快了解大学日常学习生活服务。
10.松江校区周边住宿简介
因公司校园内无法提供员工家属住宿,为方便报到员工家属的住宿,现将公司周边住宿情况简介如下:

松江大学园区平面图

3044AM永利
2020年9月24日
